Copyright © 2023 淮安新城投资开发集团有限公司 版权所有
新城公司
致远公司
卓远公司

扫码关注微信公众号

招标信息

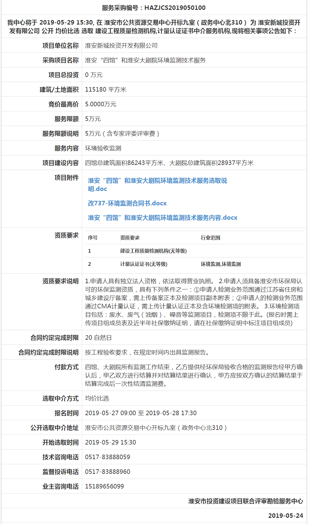
【淮安“四馆”和淮安大剧院环境监测技术服务】项目均价比选方式选取【建设工程质量检测机构,计量认证证书】机构的二次公告

发布时间:2019-05-24 16:11:07      点击次数:0

image.png

电话:0517-83638901    电话:0517-89223506    地址:江苏省淮安市翔宇南道1号市行政中心北楼15楼

Copyright © 2023 淮安新城投资开发集团有限公司 版权所有

备案号:苏ICP备17047973号-1

gongzhonghao

微信公众号

电话:0517-83638901    电话:0517-89223506

地址:江苏省淮安市翔宇南道1号市行政中心北楼15楼

Copyright © 2023 淮安新城投资开发集团有限公司 版权所有

备案号:苏ICP备17047973号-1